网站首页
优米体育中心官网下载app
优米体育中心官网下载app
规章制度
组织机构
会员服务
单位会员
入会流程
入会申请
表格下载
nba优米直播
nba优米直播
YO米直播NBA最新消息
教育培训
优米平台怎么样
app优米
联系我们
优米体育直播在线观看
当前位置:
首页
-
优米体育直播在线观看
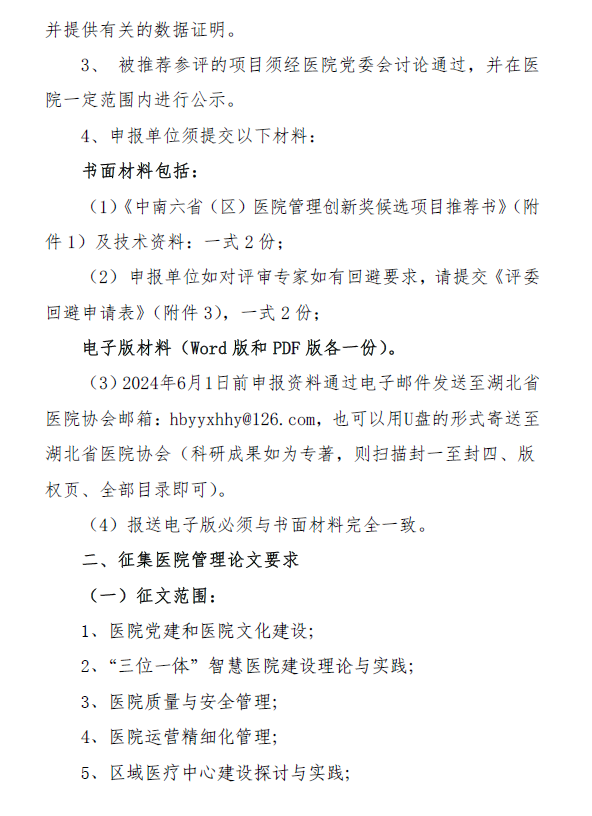
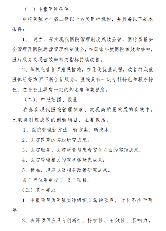
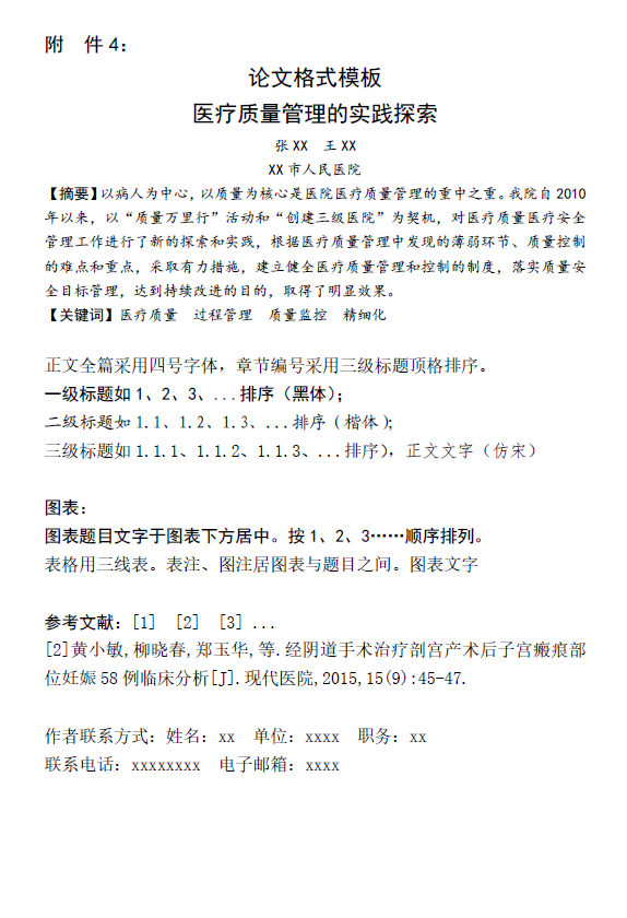
关于开展2024年医院管理创新奖、优秀医院管理论文评选的通知
文章来源:优米资料app
发布日期:2024/03/29
上一篇 :
加强财务管理,强化规范办会——优米资料app财务培训纪实
下一篇 :
关于转发《华中科技大学同济医学院附属同济医院互联网医院建设与运营管理培训班招生通知》
map