网站首页
优米体育中心官网下载app
优米体育中心官网下载app
规章制度
组织机构
会员服务
单位会员
入会流程
入会申请
表格下载
nba优米直播
nba优米直播
YO米直播NBA最新消息
教育培训
优米平台怎么样
app优米
联系我们
分支机构
nba优米直播
YO米直播NBA最新消息
当前位置:
首页
-
nba优米直播
-
专业委员会动态
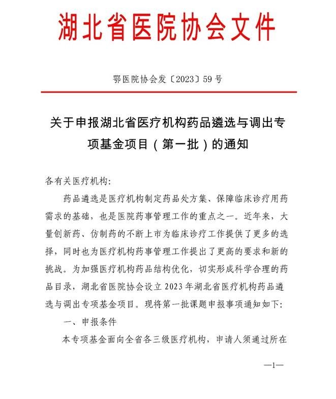
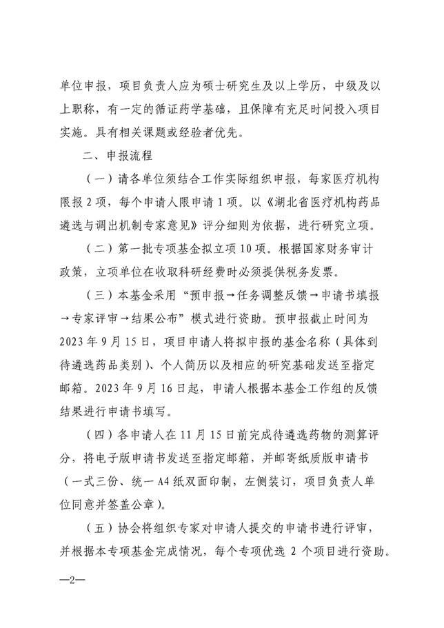
关于申报湖北省医疗机构药品遴选与调出专项基金项目(第一批)的通知
文章来源:优米资料app
发布日期:2023/09/05
附件请点击链接:
附件.docx
上一篇 :
湖北省医疗机构肿瘤临床药学服务优秀案例评选活动总决赛圆满落幕
下一篇 :
2023湖北省抗菌药物临床应用管理培训班在湖北恩施成功召开
map